
![]()
Tukaj bom opisal izdelavo prenosnega
sprejemnika za radiosonde (npr. Vaisala RS41), ki uporablja modul Dorji DRA818U
in se napaja z Li-ion baterijo. Sprejemnik skenira štiri najbližje frekvence, za
katere predvidevamo, da bodo sonde v naši bližini. Ko skener naleti na frekvenco
slišne sonde, se na tej frekvenci ustavi. S tipko lahko ponovno poženemo
skeniranje. Vremenske sonde delujejo v frekvenčnem območju od 400 - 406MHz,
vendar so za skeniranje nastavljene v kodi samo štiri frekvence (Graz, Udine, Ljubljana in
Zagreb), ki so na mojem področju. Takšen sprejemnik je zelo uporaben pri
iskanju-lovu (ARG) vremenskih radijskih sond dokler še delujejo, torej na terenu
kamor je padla.
Opisal bom dve verziji sprejemnika: verzija z Arduino Nano in druga
z Raspberry Pico mikrokrmilnikom in Oled ali TFT prikazovalnikom. Obe verziji
temeljita na UHF sprejemnem modulu DRA818U. V verziji s
Pico sem v kodi predvidel priključitev različnih velikosti in tipov prikazovalnika.
Potrebne komponente (Arduino
Nano verzija):
• Sprejemnik: Dorji
DRA818U (UHF različica, 400–470 MHz)
• Mikrokrmilnik: Arduino (Nano, Uno ali Pro Mini)
• Napajanje: 1x Li-ion baterija (3.7V - 4.2V)
• Zaščita baterije:
TP4056 polnilni modul
• Komponente: 1x 1kΩ upor, 1x 2kΩ upor, 1x 10μF kondenzator, 1x tipka (push
button)
• Antena: UHF Yagi ali
Moxon antena (lahko
tudi cca. 17.5 cm žice za 403 MHz)
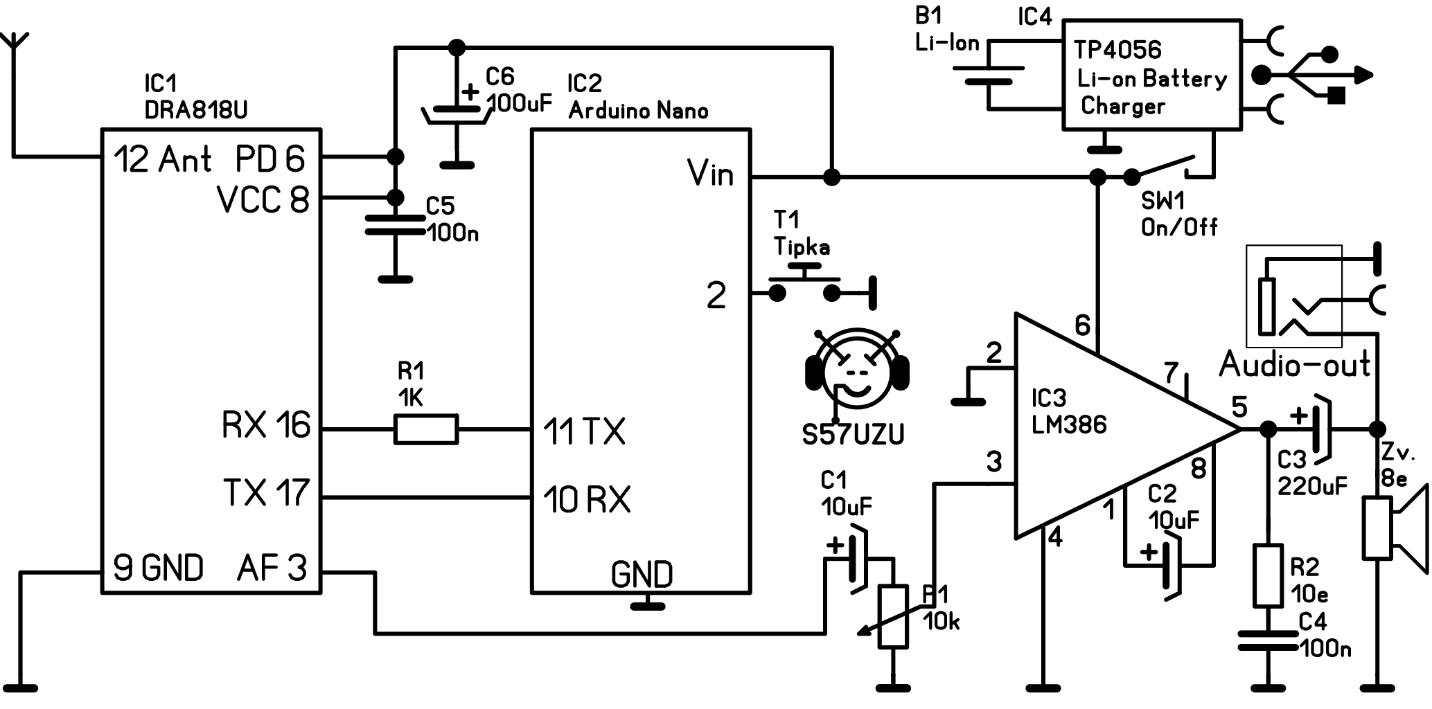
DRA818U je modul za majhno QRP UHF radijsko postajo na kateri je v tem primeru uporabljen samo sprejemnik. Temu primerna je tudi vezava dosti enostavnejša in prikazana v spodnji tabeli.
| DRA818U Pin | Arduino / Povezava | Opomba |
|---|---|---|
| Pin 3 (AF_OUT) | Audio Jack (Signal) | Preko 10µF kondenzatorja |
| Pin 16 (RX) | Preko upora 1kΩ na Pin 11 | Sredina delilnika (1kΩ / 2kΩ) |
| Pin 17 (TX) | Arduino Pin 10 (RX) | Direktna povezava |
| Pin 6 (PD) | Li-ion (+) | Modul mora biti vklopljen |
| Pin 8 (VCC) | Li-ion (+) | 3.3V do 4.2V |
| Pin 9 (GND) | Li-ion (-) / Arduino GND | Skupna masa |
| Pin 12 (ANT) | Antena | Antenski priključek (50 Ω) |
![]() |

Razporeditev in funkcije vseh priključkov modula DRA818U:
Nadaljevanje sledi.
Ni nam lahko!